ステータスバーの 断面図 を使用時に パーツの選択や SmartDimension が使用できない

ステータスバーの 断面図 を使用時に パーツの選択や SmartDimension が使用できない

公開:2025年10月29日
状況:改善済

対象製品とバージョン

IRONCAD 2025

不具合の内容

ステータスバーの 断面図 を使用中に 「パーツの選択ができない」、「SmartDimension が使用できない」 現象が発生します。


断面図を使用している状態で、SmartDimension を使用すると、マウスカーソルを面や点などに合わせても禁止マークのままで使用できません。


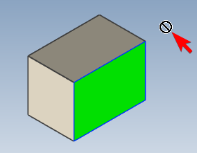
断面図を使用している状態で、シーン上でパーツや IntelliShape の選択ができません。
下図のように選択することができません。

対処法

IRONCAD 2025 累積更新プログラムを適用してください。

    • Related Articles

    • dwg ファイルを読み込んだ断面図を押し出すとエラーになる

      公開:2023年3月28日 状況:改善済 対象製品とバージョン IRONCAD 2022 日本語版 不具合の内容 dwg ファイルを読み込んだ断面図を押し出すと、エラーになることがある。 ※すべての断面図形に対して発生するものではありません。 不具合発生操作 [フィーチャ]タブ → [押し出し] を実行する。 [スケッチ]画面 を右クリックしてメニューから [インポート] を選択する。 dwg ファイルを指定して開く。 [終了] (緑のチェックマーク)をクリックして押し出しを実行する。 ...
    • 3D 曲線に SmartDimension を設定すると IRONCAD COMPOSE で開けない

      公開:2024年4月1日 状況:改善済 対象製品とバージョン IRONCAD 2023 PU1SP1 不具合の内容 3D曲線に SmartDimension で寸法を作成すると、IRONCAD COMPOSE で開けなくなる。 ※データを開くには、IRONCAD でデータを開き、SmartDimension を付与した 3D 曲線をすべて削除する必要があります。 寸法のみ削除しても COMPOSE では開けません。 対処法 IRONCAD 2023 累積更新プログラムを適用してください。 ...
    • CAXA で断面と部分断面図のラベル編集時にインスタンスメニューが正常に表示されない

      公開:2024年6月6日 状況:改善済 対象製品とバージョン IRONCAD 2023 不具合の内容 3D データとリンクした投影図で、[断面図] または [部分断面] で作成したラベルを編集しようとすると、インスタンスメニューに [ラベルを変更する] が表示されない。(追加/削除しか表示されない) 誤: ラベルは、追加/削除の 2 種類切り替え 正: ラベルは、追加/削除/変更 の 3 種類をプルダウンメニューで選択 対処法 IRONCAD 2023 累積更新プログラムを適用してください。 ...
    • COMPOSE の SmartDimension で端点が取りづらい

      公開:2022年9月8日 状況:改善済 対象製品とバージョン IRONCAD COMPOSE 2022 不具合の内容 IRONCAD COMPOSE で SmartDimension を使って測定する際、端点が非常に取りづらい。 対処法 IRONCAD 2022 累積更新プログラムを適用してください。 ▼IRONCAD 2022 累積更新プログラム https://techbase.ironcad.jp/portal/ja/kb/articles/bug-hotfix-2022
    • 右クリックメニューのレンダリングで設定した隠れエッジ表示が無効になる

      公開:2025年4月7日 状況:改善済 対象製品とバージョン IRONCAD 2024 不具合の内容 隠れエッジの表示中に特定の操作を行うと隠れエッジが表示されなくなる。 不具合発生操作 隠れエッジ表示設定を行う。 シーンを右クリックし、[レンダリング] → [エッジの表示]欄 から [隠れエッジを表示する] にチェックすると、シーン上のすべての要素の隠れエッジが表示される。(新しくカタログからドロップしたパーツについても同様) [スケッチ]タブ → [2Dシェイプ] ...